OZON产品刊登
一、OZON产品刊登功能介绍:
——支持Ozon多sku产品刊登;
——支持产品批量编辑;
——支持定时发布、变体属性、类目翻译;
——支持图片翻译、中翻俄以及英翻俄一键翻译、图片在线美化、sku图片位置调整、图片一键白底、水印设置、首图设置;
——支持Ozon定价工具;
——支持本地视频上传;
——支持json富文本模板编辑器;
——支持json尺寸表模板编辑器;
——支持批量填写库存及批量仓库搬家;
——支持在线产品批量编辑;
——支持本土店铺刊登上架(具体可参考下方操作步骤)。
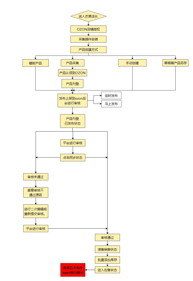
二、OZON产品刊登使用步骤:
方式一、采集产品上架
(1)安装采集插件:https://help.mangoerp.com/article/820
(2)进入要采集产品的网站,找到产品进入详情购买页面,产品页面底部会提示开始采集,点击即可。
(3)产品采集成功后,进入【采集箱】将产品认领到芒果OZON草稿箱。
(4) 进入草稿箱编辑刊登产品,鼠标悬停在【产品】上,【产品刊登】点击【OZON】即可进入草稿箱,编辑产品。
(5) 编辑完产品后,点击【发布】即可进入发布中或已发布。
(6) 发布产品后,点击已发布状态,查看产品审核状态。
OZON平台审核状态:
审核中——稍等片刻,等平台审核,平台是人工审核的,所以会有一定的审核时间,片刻后可点击同步状态查看最新的审核状态。
审核失败——方法一:查看【解决方案】,点击【编辑】修改相应内容,重新点击【发布】
方法二:不修改任何内容,点击【重新提审】,让平台重新进行审核。
审核通过——该状态需要点击【批量库存】,添加完库存后产品处于在售状态。
产品刊登内容说明:
1、【商品来源】
商品分类:用于芒果本地的商品分类
1688货源:用于填写1688货源地址,
来源网址:最多可添加5个来源网址,采集的商品会默认填写采集地址
芒果货源:芒果供应链预留,敬请期待
2、【店铺类目】
类目:支持常用类目设置与管理,中俄双语类目翻译展示
3、【基本信息】和【特征信息】:根据类目选择而变化
4、【视频图片】
视频:输入YouTobe视频代码
图片:支持图片翻译,图片变低、设置水印 、图片批量上传、图片放大与下载
方式二:手动创建产品
(1)【产品刊登】--【OZON草稿箱】,找到【创建产品】按钮,点击手动创建产品,产信息填写具体可以参考方式1,保存发布即可。
(2) 编辑完产品后,点击【发布】即可进入发布中或已发布。
(3) 发布产品后,点击已发布状态,查看产品审核状态。
OZON平台审核状态:
审核中——稍等片刻,等平台审核,平台是人工审核的,所以会有一定的审核时间,片刻后可点击同步状态查看最新的审核状态。
审核失败——方法一:查看【解决方案】,点击【编辑】修改相应内容,重新点击【发布】
方法二:不修改任何内容,点击【重新提审】,让平台重新进行审核。
审核通过——该状态需要点击【批量库存】,添加完库存后产品处于在售状态。
其他功能介绍:
1、批量编辑,可选择多个产品,进行批量编辑应用保存设置。如下图
2、批量分组,该分组仅针对芒果本地产品分类,不同步到店铺后台。分组如何设置可参考:批量分组 如下图
3、定时发布,如下图
4、已发布页面支持查看产品审核状态,批量修改库存,编辑,重新提交审核。如下图
三、刊登流程状态说明:
【草稿箱】:认领和创建编辑后的产品都将在此展示,点击编辑可进入编辑详情页调整或者完善产品信息。完善信息至标签展示状态为【已发布】时,对应商品才能直接发布、定时发布或者移动至待发布
【待发布】:编辑完成的产品如果不及时发布,可以把产品移动到待发布,在发布的时候进入待发布统一发布
【发布中】:产品点击发布上架或者定时上架之后,会进入发布中环节排队上传产品
【已发布】:发布上架成功的产品会进入已发布,进入在线商品同步后已发布产品通过审核会进入【准备销售】,未通过审核进入【审核未通过】
【发布失败】:产品发布失败报错都会进入发布失败环节,发布失败页面可查看具体失败报错信息,修改之后在重新发布
四、视频教程
OZON刊登教程视频
五、注意事项:
1、OZON平台不存在多SKU商品,前端所展示的多SKU商品由多个单SKU合并展示而成,实际在后台依然是多个商品,官方称之为【合并为同一个商品信息页】。合并规则如下:
a、如果产品刊登页面有合并编码选项:
【1】.商品代码(sku编码)格式相近,如 :abcabc_颜色_尺寸 或者abcabc_01、abcabc_02 abcabc_03
【2】.商品名称相似
【3】.类目必须一样
【4】.合并编号,输入相同的参数值
【5】.商品同属于一家店铺
b、如果产品刊登页面没有合并编码选项:
【1】.商品代码(sku编码)格式相近,如 :abcabc_颜色_尺寸 或者abcabc_01、abcabc_02 abcabc_03
【2】.商品名称相似
【3】.类目必须一样
【4】.型号名称,品牌需要填写相同的值,型号需要选择相同的属性。
【5】.商品同属于一家店铺
2、已发布环节只保留近30天数据,超过30天发布的可以再【产品】--【在线产品环节】同步搜索到。
3、上架成功的产品在【准备销售】或者【审核不通过】中,刊登失败的产品在【发布失败】中,发布失败页面可查看具体失败报错信息,如无法解决,请及时联系芒果客服处理。
4、采集箱产品认领到OZON草稿箱,显示来源、标题、价格和图片。
六、常见问题:/


